background="bg520000.jpg"
А. Денисов г. Тамбов (RA3RBE)
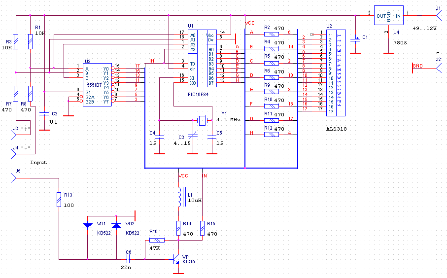
Принципиальную схему частотомера можно предельно упростить, если построить ее на базе процессора PIC16F84 фирмы Microchip (http://www.microchip.com/). Этот процессор обладает высоким быстродействием, широкими функциональными возможностями. Встроенное энергонезависимое запоминающее устройство позволяет записывать и оперативно изменять величину промежуточной частоты цифровой шкалы.
При работе над своим частотомером я поставил перед собой задачу создания максимально простой конструкции, несложной в повторении, учитывающей ошибки и недочеты допущенные при конструировании аналогичных устройств.
Вашему вниманию предлагается частотомер – цифровая шкала, в котором вся работа по измерению, преобразованию и динамической индикации перенесена на программное обеспечение, а аппаратная часть содержит всего две микросхемы.
Устройство выполняет следующие функции:
2. Печатная плата. Конденсатор С1 - 47.0 мкф , С2 - 0.1 мкф

Максимальная измеряемая частота .………………30 мгц
Максимальное разрешение измеряемой частоты…10 Гц,
Чувствительность по входу………………………….250 мВ
Напряжение питания ………………………………. 8…12 В,
Потребляемый ток………………………………….. 35 мА,
Принципиальная схема частотомера - цифровой шкалы приведена на рис 1. Она состоит из:
Конструкция выполнена на односторонней печатной плате размерами 57 х 67 мм. Эскиз печатной платы приведен на рис.2 , однако предельная простота конструкции позволяет легко повторить ее даже на макетнице.
Правильно собранный частотомер - цифровая шкала с правильно запрограммированным PIC процессором почти не требует настройки. Минимальная настройка заключается в подаче на вход частотомера эталонной частоты и подстройки конденсатора C3 до получения правильных показаний на индикаторе. При этом возможно потребуется корректировка емкости конденсатора C4.
Теперь немного информации для тех, кто не имеет большого опыта работы с PIC процессорами.
Для транслирования исходного текста программы в машинный код процессора использовался широко распространенный, бесплатный ассемблер MPASM, для программирования – программатор PIX, так же бесплатный и доступный на многих серверах. Сушествует много других ассемблеров и программаторов, однако эти наиболее доступны для пользователей с небольшим опытом. Их можно скачать с моей. Схемы аппаратной части программатора находятся в файле программатора PIX.
Архивы MPASM и PIX распаковываем в разных директориях MPASM и PIX соответственно, файл DIGSCAL.ASM с исходным текстом программы частотомера переписываем в директорию ассемблера MPASM.
1. Трансляция исходного текста
Набираем команду MPASM DIGISCAL.ASM. После выполнения программы на экране дисплея должно быть следующее:
MPASM 01.40 Released © 1993-96 Microchip Technology Ink./Byte Craft Limi
Checking c:\MPASM\DIGISCAL.ASM for symbols…
Assembling…
DIGISCAL.ASM 639
Building files…
Errors : 0
Warnings : 0 reported 0 suppressed
Messages : 0 reported 0 suppressed
Lines assembled : 638
Press any key to continue.
Отсутствие сообщения об ошибках и предупреждений говорит о том, что программа оттранслирована правильно. После трансляции в директории MPASM появятся несколько файлов с именем DIGISCAL и разными расширениями. Файл DIGISCAL.HEX и есть тот файл, который будет записан в PIC процессор.
2. Программирование PIC процессора
2.1. Переходим в директорию PIX, запускаем программу PIX.EXE, подключаем к разъему COM2 аппаратную часть программатора с вставленным PIC процессором (рис.3).
2.2. Даем команду F7 (Erase) – стираем ранее записанную информацию, т.к. новые микросхемы заполнены нулями, которые нужно «стереть». Микросхема без информации заполнена 3FFF, а ее энергонезависимая память FF. После стирания в этом можно убедиться, посмотрев содержимое памяти командой F4 (Read).
2.3. Даем команду F3 (File) и выбираем файл DIGISCAL.HEX из директории MPASM.
2.4. Последняя команда – F9 (Blow) – запись микросхемы.
После завершения процесса программирования появляется надпись “All loaded Areas Blown OK 1195 mSec”, последняя цифра может отличаться в зависимости от быстродействия компьютера.
2.5. Отключаем аппаратную часть программатора от порта COM2 и выгружаем программатор командой ALT-X.
Микросхема запрограммирована и готова к работе в частотомере.
Правильно собранный частотомер - цифровая шкала с запрограммированным PIC процессором почти не требует настройки. Минимальная настройка заключается в подаче на вход частотомера эталонной частоты и подстройки конденсатора C3 до получения правильных показаний на индикаторе. При этом возможно потребуется корректировка величины C4.
Программу для самостоятельного программирования PIC процессора можно взять здесь.
При разработке схемы и программного обеспечения использованы данные конструкции Peter Halicky OM3CPH.
Обо всех замеченных недостатках прошу сообщать по адресу
| Новинка 2013 года - термобелье Norfin Nord |